Community Articles

Find and share helpful community-sourced technical articles.
Announcements
Now Live: Explore expert insights and technical deep dives on the new Cloudera Community BlogsRead the Announcement
Labels (2)
avatar
Master Guru

Edge Data Processing with Jetson Nano Part 3 - AI Integration

 

 

 

 

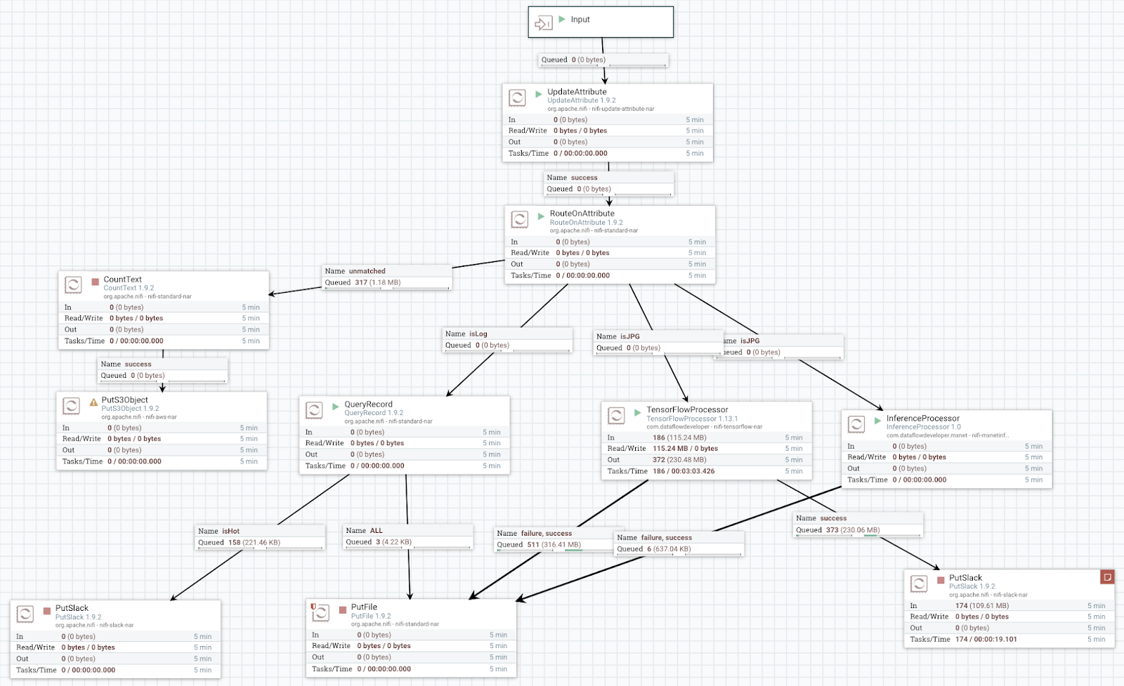
Top Level NiFi Flow Receiving MiNiFi Agent Messages

 

 

 

Overview of our Apache NiFi Flow For Processing

 

 

 

 

 

 

 

 

We format a new flow file to send to CDSW in JSON to the CDSW Job Environment

 

 

 

We Run Apache MXNet 1.3.1 (Java) SSD Against the Web Camera Image

 

Extract The Values From the FlowFile to Send to the Spark Job

 

 

Our JSON Results From the Logs

 

 

 

 

 

Log data has successfully arrived, consistent JSON rows are grabbed as they are written to the file
 

 


We can see the results of the Spark Job in Cloudera Data Science Workbench (CDSW)

 


We can also see messages that we sent to slack

 

 

 

 

 

1,868 Views
0 Kudos
Version history
Last update:
‎10-22-2019 03:23 AM
Updated by: